
(三)报名费用:
110美元折合人民币约为750人民币
79美元折合人民币约为540人民币
35美元折合人民币约为240人民币
特别说明:本赛事不提供退费服务及更改项目服务,请所有参赛选手谨慎考虑,合理安排时间和选择项目类别。因个人原因不能参加本次比赛的,费用一律不予退还,主办方将安排赛后补寄赛事包。
参赛条件
60公里越野跑
(一)比赛者须在2017年9月9日前年满18周岁;65岁以下。
(二)以下疾病患者不宜参加本次赛事:先天性心脏病和风湿性心脏病患者/高血压和脑血管疾病患者/心肌炎和其它心脏病患者/冠状动脉病患者和严重心率不齐者/糖尿病患者/其他不适合运动的疾病患者;
(三)参赛经历:选手需向组委会提交最近一年内一次全程马拉松赛(42.195公里)或其他同等级别赛事的完赛成绩证书,并保证成绩在4小时(含)以内;
30公里越野跑
(一)比赛者须在2017年9月9日前年满18周岁;65岁以下。
(二)以下疾病患者不宜参加本次赛事:先天性心脏病和风湿性心脏病患者/高血压和脑血管疾病患者/心肌炎和其它心脏病患者/冠状动脉病患者和严重心率不齐者/糖尿病患者/其他不适合运动的疾病患者;
(三)参赛经历:选手需向组委会提交最近一年内一次半程马拉松赛(21.0975公里)或其他同等级别赛事的完赛成绩证书,并保证成绩在2小时30分钟(含)以内;
10公里徒步越野体验赛
(一)比赛者须在2017年9月9日前年满18周岁;65岁以下。
(二)以下疾病患者不宜参加本次赛事:先天性心脏病和风湿性心脏病患者/高血压和脑血管疾病患者/心肌炎和其它心脏病患者/冠状动脉病患者和严重心率不齐者/糖尿病患者/其他不适合运动的疾病患者;
(三)参赛经历:选手需向组委会提交最近一年内健康证明。
10公里徒步体验赛(150人)
六、一般规则
(一)参赛者必须独立走或跑完全程,不得使用任何机动或有车轮的交通工具,违规者将被取消参赛资格;
(二)参赛者须全程沿着有标记的赛道路线进行比赛,抄近道者,将被取消参赛资格;
(三)参赛号码布必须置于运动服前方,于任何时间均清晰可见,如号码布丢失,比赛成绩作废;
(四)在赛道上乱丢垃圾将导致参赛者被取消参赛资格;
(五)如果需要退出比赛,必须在最近距离检查站申请退出或电话通知赛事指挥中心人员(于赛道上,由急救人员协助离开除外);
(六)参赛者在各打卡站/补给站关门时间之后到达该点的须主动退出比赛;如果执意不停止比赛,拒绝被收容者将被组委会取消比赛资格,列入本系列赛事禁赛名单;
(七)严禁转让参赛资格,如因转让参赛资格而引起的医疗救援、保险索赔等,由转让参赛资格的双方人员承担相关的法律责任,其替跑行为一经核实,双方将被裁判委员会取消比赛资格,列入本系列赛事禁赛名单,并抄送天空跑积分组织及国际越野跑积分组织提交报告说明情况;
(八)虚报年龄参加比赛或报名后交由他人代跑,一经查实将取消参赛资格和比赛成绩;
(九) 运动员携带他人感应计时芯片或一名运动员同时携带两个或两个以上感应计时芯片,运动员本身及计时芯片所属者全部取消参赛资格和比赛成绩;
(十)不按规定的起跑顺序在非报名项目的起跑点起跑将取消参赛资格;
(十一)起点活动中不按规定时间出发抢跑将取消参赛资格;
(十二)关门时间到后不停止比赛或退出比赛后又插入赛道将取消参赛资格和比赛成绩;
(十三)没有沿规定路线跑完各项目的全程,绕近道或乘交通工具途中插入将取消参赛资格;
(十四)私自伪造号码布,多人交替替跑的将取消参赛资格;
(十五)不服从赛事工作人员指挥,干扰赛事,聚众闹事的将取消参赛资格并交由当地公安机关处理;
(十六)严禁携带宠物进入赛道;
(十七)其他违反规则行为规定的;
(十八)因不可抗力因素致使比赛不能按原计划进行时,赛事主办方有权更改比赛路线或时间。赛事主办方对本次比赛有最终解释权。
七、竞赛办法
(一)运动员比赛号码和计时芯片由组委会统一编发;
(二)参赛运动员可于9月9日上午6:30开始检录入场,7:40前到起点按号码布号段分区,分别进行排队集结,8:00鸣枪起跑;
(三)关门距离和时间:为了保证参赛选手比赛安全、顺利,比赛设关门时间。在规定的关门时间内,未跑完对应距离的参赛选手须立即停止比赛,退出赛道,以免发生危险;
(四)赛道坡度大,60KM累计爬升2154米、30KM累计爬升781米。请各位参赛选手提前了解赛道情况,考虑身体情况是否适合参赛,谨慎参赛。
(五)所有参赛选手均应保持通讯畅通,无法坚持比赛的选手可向附近志愿者求助或联系组委会,相关急救和医疗人员将在第一时间抵达现场。
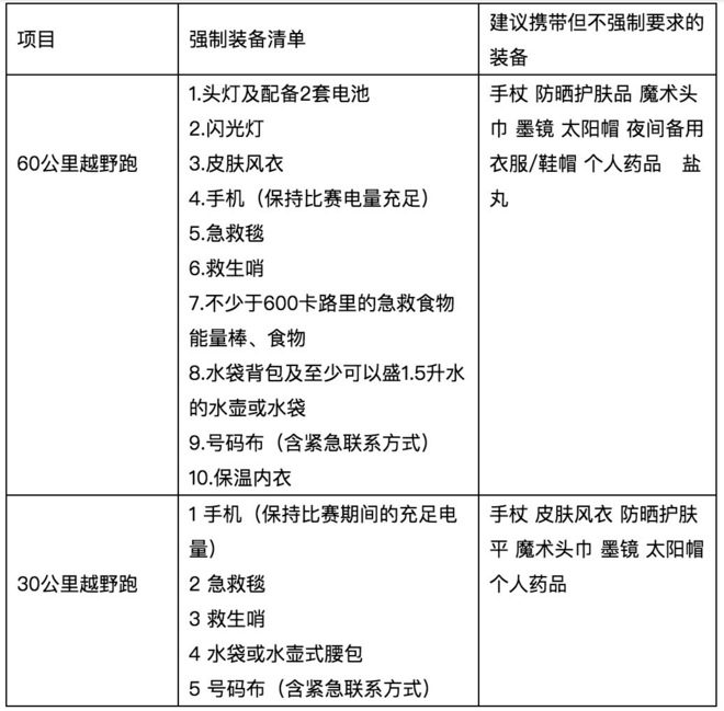
七、赛事强制装备及补给要求
(需要全程携带,并接受工作人员的检查)
八、奖励办法
60公里男、女前五名:奖金分别为2000美元、1000美元、800美元、300美元、100美元,男子前六、前七、前八也将分别获得100美元的奖励。另外男女前三名还将颁发奖杯;
30公里男、女前三名:奖金分别为500美元、300美元、100美元,另外颁发奖杯;

其他在规定关门时间内完赛的选手,都将获得完赛奖牌和完赛证书的奖励;
奖金均为税前数额。
九、参赛保险与医疗救护
(一)组委会为所有参赛者和工作人员购买比赛期间的人身意外伤害保险,若由于参赛者报名信息填写不全或不真实造成无法购买保险或者保险无效,责任由参赛者自负;
(二)赛事组委会沿路线CP/SP点各设立固定医疗点;赛事组委会将在固定CP/SP点、赛道沿线安排志愿者和专业医护人员进行医疗救护、维护比赛秩序,参赛者在沿途有问题可以随时向志愿者求助。
特别说明:
1. 组委会购买的保险为人身意外伤害险。但由于自身疾病、身体原因所引起的不良后果,不属于意外伤害保险,例如,中暑、昏厥等情况不在组委会购买的人身意外伤害保险范围。因此,请大家谨慎报名;
2.组委会在比赛期间提供免费现场急救性质的医务治疗,但在医院救治等发生的相关费用由参赛选手自理;
3. 参赛选手在比赛过程中因服用兴奋剂或其它违禁药品,造成人身伤害或死亡的,责任由参赛选手自负;
4. 为了保障参赛选手的生命安全,经组委会授权的赛事救援人员和工作人员对明显不能继续进行比赛的参赛选手,有权终止其比赛;
5. 各打卡点均设有关门时间,超过该关门时间才到达打卡点的选手,应立即退出比赛,在打卡点等待收容车辆。选手因不听从工作人员劝告坚持比赛造成的一切后果由选手本人承担。
3、10KM:起点(营地)—CP1狮子山—终点(营地)
比赛路线图: